ESPradio
Интернет радиоприемник ESPradio v2



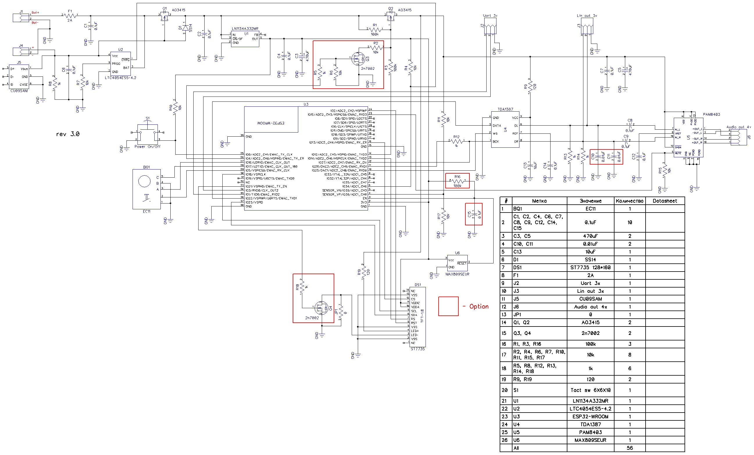
Конструкция

Прошивка поддерживает MQTT протокол.




MQTT

Приемник поддерживает MQTT протокол, с помощью его возможно управление приемником.

Свое состояние приемник публикует в следующие топики:
user_mqtt/ESPradio/id_mqtt/status -статус воспроизведения потока, варианты "stop"-"play"
user_mqtt/ESPradio/id_mqtt/br -битрейт потока
user_mqtt/ESPradio/id_mqtt/vol -уровень громкости от 0 до 100
user_mqtt/ESPradio/id_mqtt/power_volt -напряжение питания
user_mqtt/ESPradio/id_mqtt/radio_url -url вещающей станции
user_mqtt/ESPradio/id_mqtt/radio_meta -метаданные потока
user_mqtt/ESPradio/id_mqtt/radio_name -имя вещающей станции
user_mqtt/ESPradio/id_mqtt/ip -ip адрес приемника
user_mqtt/ESPradio/id_mqtt/name -имя ячейки воспроизводимого потока

Управление производится через топики ниже:
user_mqtt/ESPradio/id_mqtt/control/vol -установит уровень громкости, значения от 0 до 100
user_mqtt/ESPradio/id_mqtt/control/url -воспроизвести поток по ссылке, пример http://ep128.hostingradio.ru:8030/ep128
user_mqtt/ESPradio/id_mqtt/control/ch -воспроизвести поток по номеру канала, значения от 0 до 99
user_mqtt/ESPradio/id_mqtt/control/power -управление потоком, зачения play и stop

user_mqtt-имя пользователя
id_mqtt-идентификатор приемника, по умолчанию используется MAC адрес
Управление при помощи GET запросов.

http://192.168.100.50/power -управление воспроизведением
http://192.168.100.50/stream?url=http://radio.dline-media.com/r13radio -воспроизвести поток по ссылке, пример http://radio.dline-media.com/r13radio
http://192.168.100.50/sound?vol=XX -установит уровень громкости, значения XX от 0 до 100
http://192.168.100.50/play?ch=XX -воспроизвести поток по номеру канала, значения XX от 0 до 99
http://192.168.100.50/urlXX?name=YY&url=WW -сохранить в ячейку XX (от 0 до 99) имя ячейки YY ссылку на поток WW

http://192.168.100.50/json.conf -конфигурация приемника в json формате
http://192.168.100.50/status.conf -статус приемника в json формате

192.168.100.50 -ip адрес приемника

Список станций

Список из 2400 вещающих радиостанций.


Видео










Прошивка и первое включение

Для того чтобы перевести модуль в режим загрузки прошивки необходимо:
1. Подключить USB-UART конвертер с логическими уровнями 3.3v к гнезду J1 Uart (см.схему)
2. Нажать кнопку S1 и удерживать (см.схему)
3. Подать питание на приемник

Далее, потребуется утилита Flash download tools прошивка будет осуществляется при помощи ее. Важное замечание, Flash download tools необходимо разворачивать в корень диска и путь к файлам прошивки не должен содержать кириллических символов. Перед первой прошивкой необходимо воспользоваться опцией ERASE в настройках Flash download tools (см.картинку).

Конфигурацию SpiFlash модуля устанавливаем согласно картинки. CrystalFreq- 40M, Spi Speed- 80MHz, Spi Mode- DIO, Flash Size- 32Mbit (зависит от применяемого модуля). Указать адреса секций согласно файлам (см.картинку): 0x1000- загрузчик, 0x8000- разметка разделов, 0x10000- прошивка, 0x290000- разметка spiff, 0xe000- калибровочные данные. Выбрать COM порт uart конвертера, установить скорость Baud 921600 и нажать кнопку Start. Если все сделано верно то должен пойти процесс прошивки.

Обновление прошивки через web интерфейс

Downloads:
ESPradio_V2_71.zip прошивка версия 71. Прошивать через uart. Конфигурация флешера- см.картинку в архиве
ESPradio_V2_63.zip прошивка версия 63. Тестовый вариант с поддержкой Bluetooth. Прошивать через uart. Конфигурация флешера- см.картинку в архиве
ёRadio.zip прошивка ёRadio версия 0.9.155. Адаптированная под модуль. Прошивать через uart. Конфигурация флешера- см.картинку в архиве

Что нового в прошивке:

Версия 71
-переписана индикация на дисплеей стала "плавной";
-добавлены отображаемые на дисплее доп. параметры: уровень шума WiFi, номер канала;
-новое отображение буфера;
-добавлен VU метр;
-переписан парсер погоды;
-обновление WEB страницы: добавлено отображение погоды, добавлен поиск потоков через www.radio-browser.info и др.;
-очень много других изменений);

Версия 63
-добавлена поддержка Bluetooth a2dp профиль;

Версия 62
-добавлена поддержка "зашифрованных" потоков https;
-поддержка воспроизведения mp3 файлов из сети по http/https протоколу;
-поддержка воспроизведения подкастов;
-мелкие сопутствующие улучшения;

Версия 61
-добавлена "говорилка";
-русифицирован интерфейс;
-изменено отображение погоды;
-изменено отображение часов;
-изменения в веб интерфейсе;
-изменен алгоритм выбора потоков;
-много мелких изменений/поправок в коде;

Версия 60
-минимизировано потребление в выключенном состоянии, было 1мА стало 0.2мА;
-изменен алгоритм выключения;
-мелкие исправления;

Версия 59
-добавлена функция "метеостанции" в режиме заставки (тест режим);
-исправлен некоректный перезапуск потока;
-мелкие исправления;

Версия 58
-устранены искажения на максимальной громкости;
-исправлено некоректное отображение статуса воспроизведения потока;

Версия 57
-добавлено воспроизведение AAC потоков без использования внешнего кодека;
-переработан интерфейс;
-оптимизирован алгоритм;

Версия 55
-первая тестовая прошивка;



Бубнов Евгений espradio.ru e-mail: rv9c@yandex.ru