Счетчик WCounter
ESPradio
Универсальный счетчик WCounter

Наверно каждый в наше время сталкивается с передачей показаний приборов учета воды, электричества, газа и это надо сказать затрачивает достаточно много времени. После нескольких лет мытарств между счетчиком и управляющей компанией родилась идея автоматизировать этот процесс используя esp8266, в частности модуль ESP-12.

В итоге родилась простая конструкция, которая умеет передавать показания счетчиков ХВС и ГВС в различные сервисы: MQTT, Narodmon.ru, а самое главное писать письма на Email управляющей организации.

Конструкция

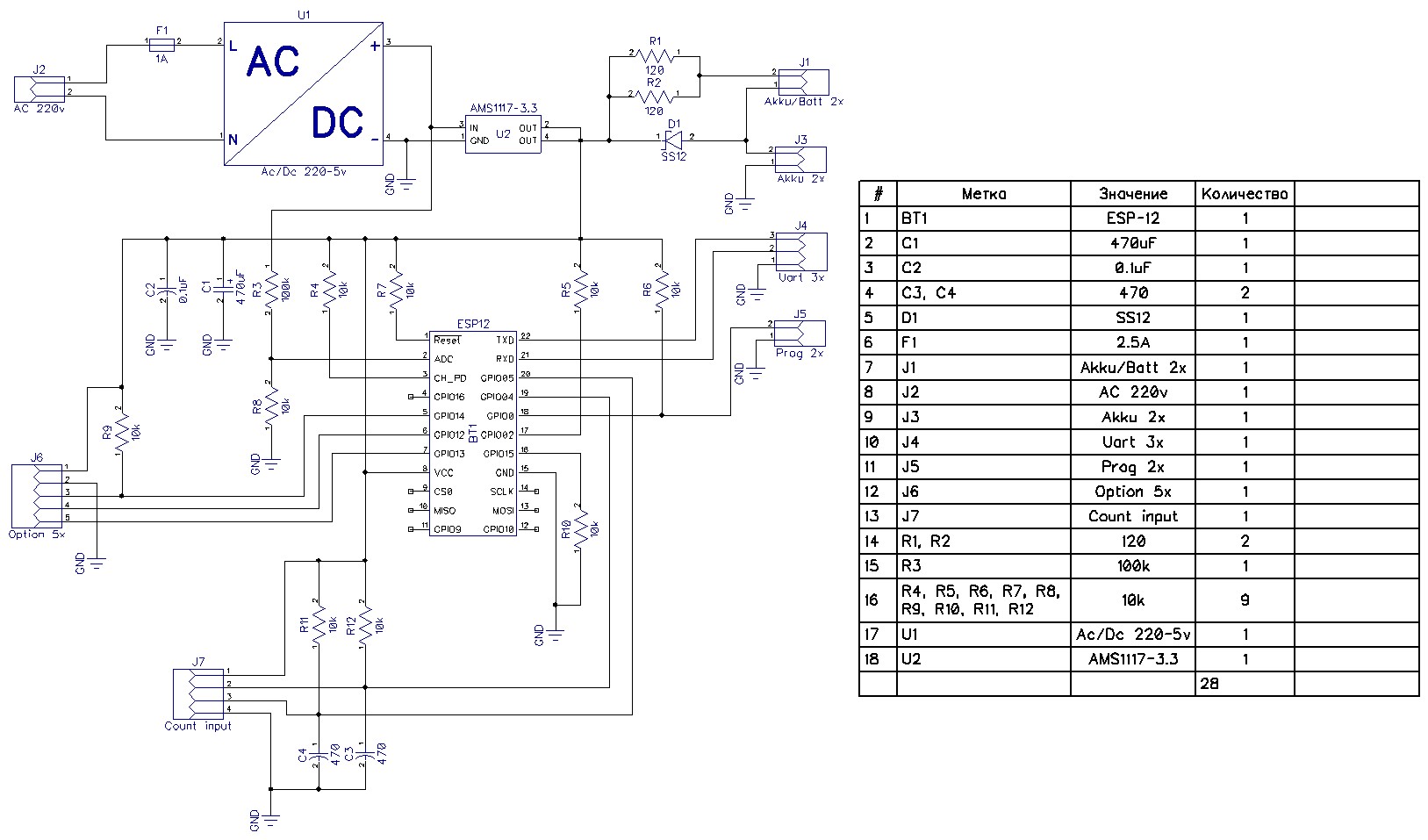
Все предельно просто, схема.



WCounter состоит из модуля блока питания U1, контроллера ESP-12 BT1 и входов:

J2 вход питания 220в;

J3 вход резервного питания две батареи АА или акб NI-MH;

J7 вход для подключения двух счетчиков с импульсными выходами;

J6 предназначен для подключения дополнительных датчиков-дисплеев, задел на будущее;

J4 Uart интерфейс, J5 перемычка для перевода модуля в режим загрузки прошивки;

J1 перемычка для выбора типа резервного источника питания батарейки/акб;

При первом включении после прошивки модуль запускается в режиме точки доступа с именем "WCounter", сеть открытая без пароля.

После того как произвели подключение к сети "WCounter" автоматически откроется страница конфигурации. Если автоматически страница не открылась нужно открыть браузер и в адресной строке набрать 192.168.1.1 , откроется веб интерфейс через который можно сконфигурировать модуль.

В разделе "Счетчик" всегда можно увидеть текущие значения накопительного счетчика и мгновенный расход.

Через раздел "Система" производятся:

Конфигурация счетчика где нужно указать кол-во импульсов на 1 литр (данные из паспорта на прибор учета), а так же сконфигурировать фильтр антидребезга если в счетчике используется геркон. Значения фильтра от 0мс до 2мс если используется датчик Холла, от 5мс до 50мс если геркон. Так же здесь производится корректировка передаваемых показаний в поле "Показания счетчика", указываются фактические показания счетчика на момент включения модуля WCounter в работу.

Отчеты на e-mail здесь можно включить/выключить данную функцию.
Для того чтобы начать отправлять письма при помощи WCounter нужно завести e-mail на любом почтовом сервере Яндекс, Google и тп..
После, нужно в поля "SMTP сервер отправителя", "SMTP имя пользователя", "SMTP пароль" указать адрес SMTP сервера на котором зарегистрирован ваш e-mail так же имя пользователя (вида user_name@email_server.ru или просто user_name, в зависимости от требования сервера) и пароль.
В поле "Адрес получателя" вводится e-mail адрес вашей управляющей компании или любой другой куда хотите отправлять отчеты.
"Тема письма" это есть тема письма, произвольная.
"Сообщение получателю" здесь можно указать произвольное сообщение получателю отчета, может содержать адрес где установлен счетчик, контактный телефон и тд..
"Число передачи", "Час передачи", "Минута передачи" соответственно указывается какого числа и в какое время будут передаваться отчеты. В настоящее время передача происходит раз в месяц.
Для того чтобы отправить тестовое письмо нужно нажать кнопку "Тест письмо".

Письмо будет иметь следующий вид:
В начале идет Сообщение получателю после чего прописываются показания счетчиков и в конце письма указывается дата отправки письма.

MQTT можно включить/выключить данную функцию.
"Идентификатор" уникальное текстовое или цифровое значение
"Адрес сервера", "Порт сервера" здесь указывается адрес MQTT сервера и порт
"Пользователь", "Пароль" соответственно пользователь и пароль для подключения к серверу

Narodmon можно включить/выключить данную функцию.
"Идентификатор" уникальное текстовое или цифровое значение, обычно используется MAC адрес устройства
"Адрес сервера", "Порт сервера" здесь указывается адрес сервера narodmon.ru и порт 8283.

Настройка сети здесь производится настройка WiFi подключения.
SSID вашей сети и ключ к сети соответственно. После ввода SSID и PASW нажимаем кнопку "Сохранить".

NTP сервер синхронизации времени.
Здесь необходимо указать ваш часовой пояс и адрес сервера NTP.

После того как все сконфигурировали нажимаем кнопку "Перезагрузить", после перезагрузки модуль подключится к вашей wifi сети и получит ip адрес по которому можно будет обращаться к модулю.

После успешного подключения к настроенной WiFi сети режим точки доступа отключается.

Демо веб интерфейс посмотреть здесь.

Структура файлов

Ниже приведена структура файлов используемых в приемнике.
WCounter_xx_0x0.bin - файл прошивки. Используется как для первоначальной прошивки приемника так и для обновления через WEB интерфейс.

Фото видео

Размер платы 63x30мм



Прошивка и первое включение

Для того чтобы перевести модуль в режим загрузки прошивки необходимо:
1. Подключить USB-UART конвертер с логическими уровнями 3.3v к гнезду J4 Uart (см.схему)
2. Установить перемычку Prog (J5)
3. Подать питание

Для первоначальной прошивки нам потребуется архив с файлами WCounter_xx.zip, распаковываем его и переходим к конфигурированию прошивальщика.

Далее, потребуется утилита Flash download tools прошивка будет осуществляется при помощи ее. Важное замечание, Flash download tools необходимо разворачивать в корень диска и путь к файлам прошивки не должен содержать кириллических символов. Перед первой прошивкой необходимо воспользоваться опцией ERASE в настройках Flash download tools (см.картинку).


Конфигурация Flash download tools

Конфигурацию Flash download tool устанавливаем согласно картинки. CrystalFreq- 26M, Spi Speed- 80MHz, Spi Mode- DIO, Flash Size- 32Mbit (зависит от применяемого модуля), ставим галочку DoNotChgBin. Указать адрес секций согласно файлу (см.картинку): 0x00000- прошивка. Выбрать COM порт uart конвертера, установить скорость Baud 921600 и нажать кнопку Start. Если все сделано верно то должен пойти процесс прошивки.

Downloads:
WCounter_30.zip прошивка bin версия 30.

Что нового в прошивке:

Версия 30
-первая версия, начало;


Бубнов Евгений espradio.ru e-mail: rv9c@yandex.ru